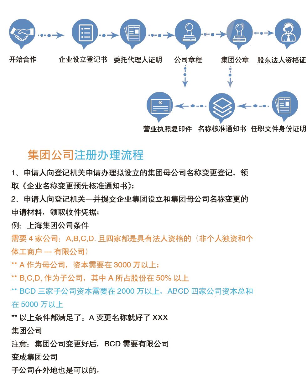
集团公司是为了一定的目的组织起来共同行动的团体公司,是指以资本为主要联结纽带,以母子公司为主体,以集团章程为共同行为规范的,由母公司、子公司、参股公司及其他成员共同组成的企业法人联合体。一般意义上的集团公司,是指拥有众多生产、经营机构的大型公司。它一般都经营着规模庞大的资产,管辖着众多的生产经营单位,并且在许多其他企业中拥有自己的权益。
《公司法》中并没有“集团”一说,只有有限责任公司和股份有限公司的提法。但是在现实中,我们常常看到某某集团公司的名头,其实这不过是多个公司在业务、流通、生产等等方面联系紧密,从而聚集在一起形成的公司(或者企业)联盟罢了。另外有的公司进行多元化经营战略,在多个领域均成立了相应的子公司,这样,母子公司之间也会因为这种“血缘”关系组成一个企业集团,颇类似于军队当中的集团军。这些就是我们常说的集团公司的由来。
![]()
![]()
![]()
超脑咨询 CN Consulting
新加坡公司 公司注册 | 基金会注册 | 秘书服务 | 银行开户 | 会计审计 | 税收优惠 | 工作准证
香港公司 公司注册 | 银行开户 | 公司年审 | 会计审计 | 离岸豁免 | 商标牌照
国内外注册 英国公司 | 美国公司 | 开曼、BVI、塞舌尔公司 | 澳洲公司 |上海公司
商务与运营 公司年审 | 公司变更 | 秘书服务 | 银行开户
财税服务 代理记账 | 会计审计 | 公司报税 | 财税筹划
知识产权 国内外商标、专利、版权 申请 | 变更 | 转让 | 疑难解决
咨询服务 商务秘书服务 | 管理咨询服务 | 法律咨询与尽职调查 | 人力资源服务等一站式商务服务
免费咨询热线:400-9**-8888
联系专业顾问:(微信同号)
林经理:178 2171 1884
史先生:136 1194 4298
扫一扫,随时了解最有用的资讯~
